Share our success stories and industry insights

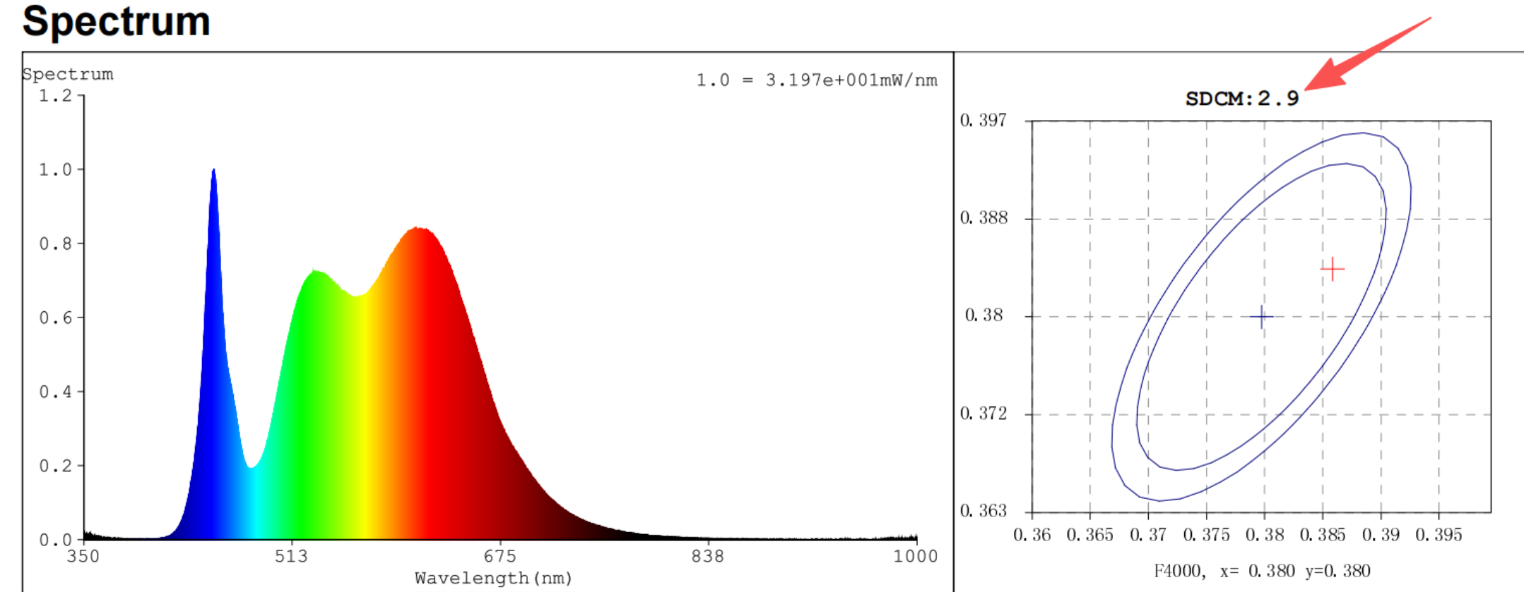
SDCM (Standard Deviation of Color Matching) is a core metric for flexible LED strips, quantifying light color consistency and color accuracy. It directly determines the lighting effect, application sc

In the market, as we known, CCT dual white led strips have 2 versions of output. One is with 2 wires and another one is with 3 wires. How to choose the suitable version? Let's explain the features.

When talking about PCB width, as we all known, 3mm, 5mm, 8mm, 10mm, 12mm, 15mm, 30mm are optional. 8mm, 10mm, 12mm are the most common in the market. 3-5MM are super narrow. 15-30MM are super wide.

Hope this article can help customers to choose their suitable connectors.

As a buyer/purchaser, some of them even pay attention to the design of the solder pads on led strip.

It is printed with ruler-like scales on LED strip PCB. We hope you like this design!

Classic white PCB, stylish black PCB, and new grey PCB. Which one do you like best?

white, warm white, natural white, cool white, and dual white colors usually in stock red, green, blue, purple, pink, orange, and other colors optional RGB, RGBW, RGB+IC, and RGB+CCT available

With its advantages of flexibility, multi colors (supporting dynamic effects such as RGB gradient/jump/water-flowing and etc.), easy installation, and low power consumption.

CCT light strips are also called "dual white light strips" or "color temperature light strips"

Do you know the differences of Die-cut board PCB, High-temperature board PCB, and Electroplated board PCB?

In contemporary decorative lighting, Neon LED Flex strips are rapidly replacing traditional solutions with their unparalleled performance. Here are their key advantages.